打开适老化模式
|
无障碍
|
设为首页
|
加入收藏
网站首页
新闻中心
应急动态
事故灾害信息
县市动态
州政府要闻
省应急厅要闻
重要信息转载
政府信息公开
政策
政府信息公开指南
政府信息公开制度
法定主动公开内容
政府信息公开年报
依申请公开
党建之窗
网上服务
领导信箱
查询系统
业务系统
办事指南
警示信息
政务服务
应急宣传
应急常识
视频在线
办事指南
事故灾害信息
当前位置:
网站首页
>>
新闻中心
>>
事故灾害信息
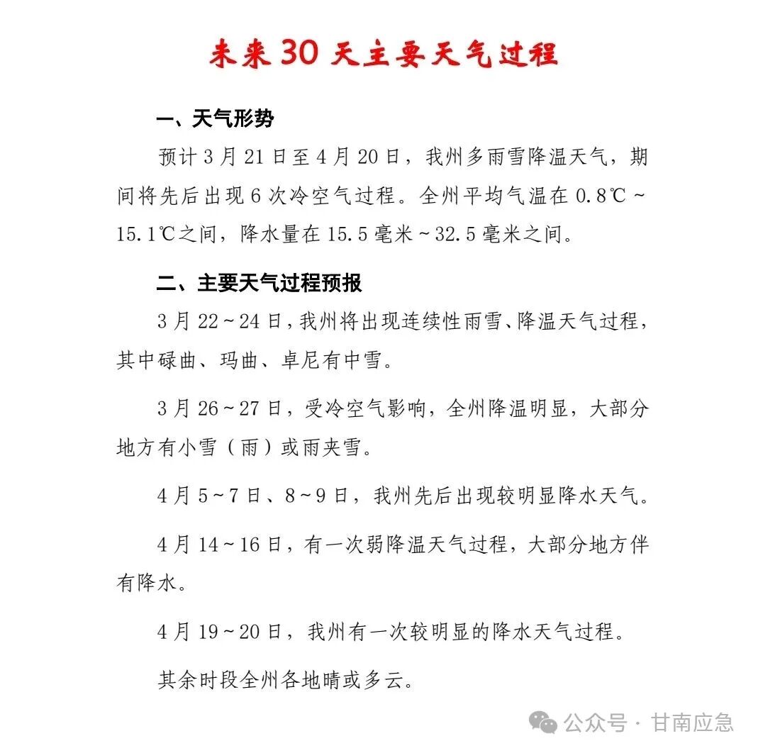
未来30天主要天气过程
发布日期:2026-03-21
作者:
来源:
上一条:
灾害性天气安全提示
下一条:
元旦春节安全防灾工作提醒
手机扫描直接查看文章